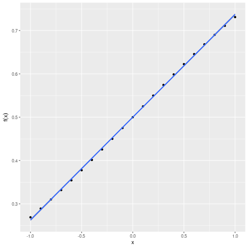
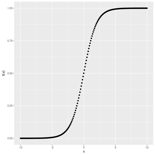
class: center, hide-logo  # Visualização dos impactos sociais da COVID-19 - Flaviane Louzeiro da Silva - Francisco Rosa Dias de Miranda - Cibele Maria Russo Novelli ### Universidade de São Paulo #### Instituto de Ciências Matemáticas e Computação --- # Algumas cenas de hoje... - Apresentação do projeto - Modelagem matemática - Regressão: Como prever novos casos? - Classificação: Fatores de risco do covid-19 - Alguns modelos: - SARIMA - Redes Neurais - Análises de impacto --- # O que é o PREDICT? O PREDICT-ICMC é um grupo de extensão que visa a **análise de dados** da pandemia de COVID-19 por meio de: -- - técnicas de visualização de dados, e - modelos preditivos para o dimensionamento e prevenção dos impactos do COVID-19 e outras síndromes respiratórias agudas graves, utilizando estatística e ciência de dados. ## Como começou? O projeto teve suas atividades iniciadas em Maio de 2020 a partir de uma iniciativa da Profa Cibele e dos alunos do curso de Estatística e Ciência de Dados --- ## O que fazemos? Nossa proposta envolve a predição do número de casos, óbitos e demanda de internações hospitalares decorrentes do COVID-19 de acordo com diferentes intervenções: - medidas de distanciamento social, - isolamento voluntário, - isolamento de sintomáticos, - uso de equipamentos de proteção individual (EPIs), - monitoramento de contatos próximos ou domiciliares, - triagem em serviços de saúde, entre outras. --- # Modelagem Matemática Temos dois principais problemas em modelagem: - **regressão**: Encontrar uma curva que se ajuste "adequadamente" aos dados observados, - **classificação**: tentar predizer o comportamento de determinada variável a partir dos dados observados. --- ### **Regressão**: Qual tipo de função você ajustaria aos pontos abaixo? <!-- --> --- ### Utilizando regressão linear, `\(\ y = ax + b\)` <!-- --> --- ### Mas e se aumentarmos o intervalo de `\(f(x)\)`? -- <!-- --> --- class: hide-logo A função plotada era, na verdade, uma **sigmóide** `\(y = \frac{1}{1 + e^{-x}}\)` No início de nosso trabalho de modelagem, utilizamos esta família de funções para tentar prever o "achatamento da curva" <!-- --> --- ## Classificação: fatores de risco do covid-19 <table style="border-collapse:collapse; border:none;"> <tr> <th style="border-top: double; text-align:center; font-style:normal; font-weight:bold; padding:0.2cm; text-align:left; "> </th> <th colspan="3" style="border-top: double; text-align:center; font-style:normal; font-weight:bold; padding:0.2cm; ">obito</th> </tr> <tr> <td style=" text-align:center; border-bottom:1px solid; font-style:italic; font-weight:normal; text-align:left; ">Predictors</td> <td style=" text-align:center; border-bottom:1px solid; font-style:italic; font-weight:normal; ">Log-Odds</td> <td style=" text-align:center; border-bottom:1px solid; font-style:italic; font-weight:normal; ">CI</td> <td style=" text-align:center; border-bottom:1px solid; font-style:italic; font-weight:normal; ">p</td> </tr> <tr> <td style=" padding:0.2cm; text-align:left; vertical-align:top; text-align:left; ">(Intercept)</td> <td style=" padding:0.2cm; text-align:left; vertical-align:top; text-align:center; ">-3.45</td> <td style=" padding:0.2cm; text-align:left; vertical-align:top; text-align:center; ">-3.65 – -3.24</td> <td style=" padding:0.2cm; text-align:left; vertical-align:top; text-align:center; "><strong><0.001</strong></td> </tr> <tr> <td style=" padding:0.2cm; text-align:left; vertical-align:top; text-align:left; ">idade</td> <td style=" padding:0.2cm; text-align:left; vertical-align:top; text-align:center; ">0.04</td> <td style=" padding:0.2cm; text-align:left; vertical-align:top; text-align:center; ">0.04 – 0.04</td> <td style=" padding:0.2cm; text-align:left; vertical-align:top; text-align:center; "><strong><0.001</strong></td> </tr> <tr> <td style=" padding:0.2cm; text-align:left; vertical-align:top; text-align:left; ">cs_sexo [MASCULINO]</td> <td style=" padding:0.2cm; text-align:left; vertical-align:top; text-align:center; ">0.21</td> <td style=" padding:0.2cm; text-align:left; vertical-align:top; text-align:center; ">0.13 – 0.29</td> <td style=" padding:0.2cm; text-align:left; vertical-align:top; text-align:center; "><strong><0.001</strong></td> </tr> <tr> <td style=" padding:0.2cm; text-align:left; vertical-align:top; text-align:left; ">asma [SIM]</td> <td style=" padding:0.2cm; text-align:left; vertical-align:top; text-align:center; ">-0.11</td> <td style=" padding:0.2cm; text-align:left; vertical-align:top; text-align:center; ">-0.33 – 0.10</td> <td style=" padding:0.2cm; text-align:left; vertical-align:top; text-align:center; ">0.298</td> </tr> <tr> <td style=" padding:0.2cm; text-align:left; vertical-align:top; text-align:left; ">cardiopatia [SIM]</td> <td style=" padding:0.2cm; text-align:left; vertical-align:top; text-align:center; ">0.04</td> <td style=" padding:0.2cm; text-align:left; vertical-align:top; text-align:center; ">-0.05 – 0.12</td> <td style=" padding:0.2cm; text-align:left; vertical-align:top; text-align:center; ">0.396</td> </tr> <tr> <td style=" padding:0.2cm; text-align:left; vertical-align:top; text-align:left; ">diabetes [SIM]</td> <td style=" padding:0.2cm; text-align:left; vertical-align:top; text-align:center; ">0.21</td> <td style=" padding:0.2cm; text-align:left; vertical-align:top; text-align:center; ">0.13 – 0.29</td> <td style=" padding:0.2cm; text-align:left; vertical-align:top; text-align:center; "><strong><0.001</strong></td> </tr> <tr> <td style=" padding:0.2cm; text-align:left; vertical-align:top; text-align:left; ">doenca_hematologica [SIM]</td> <td style=" padding:0.2cm; text-align:left; vertical-align:top; text-align:center; ">0.16</td> <td style=" padding:0.2cm; text-align:left; vertical-align:top; text-align:center; ">-0.21 – 0.52</td> <td style=" padding:0.2cm; text-align:left; vertical-align:top; text-align:center; ">0.396</td> </tr> <tr> <td style=" padding:0.2cm; text-align:left; vertical-align:top; text-align:left; ">doenca_hepatica [SIM]</td> <td style=" padding:0.2cm; text-align:left; vertical-align:top; text-align:center; ">0.62</td> <td style=" padding:0.2cm; text-align:left; vertical-align:top; text-align:center; ">0.28 – 0.97</td> <td style=" padding:0.2cm; text-align:left; vertical-align:top; text-align:center; "><strong><0.001</strong></td> </tr> <tr> <td style=" padding:0.2cm; text-align:left; vertical-align:top; text-align:left; ">doenca_neurologica [SIM]</td> <td style=" padding:0.2cm; text-align:left; vertical-align:top; text-align:center; ">0.43</td> <td style=" padding:0.2cm; text-align:left; vertical-align:top; text-align:center; ">0.26 – 0.60</td> <td style=" padding:0.2cm; text-align:left; vertical-align:top; text-align:center; "><strong><0.001</strong></td> </tr> <tr> <td style=" padding:0.2cm; text-align:left; vertical-align:top; text-align:left; ">doenca_renal [SIM]</td> <td style=" padding:0.2cm; text-align:left; vertical-align:top; text-align:center; ">0.63</td> <td style=" padding:0.2cm; text-align:left; vertical-align:top; text-align:center; ">0.46 – 0.80</td> <td style=" padding:0.2cm; text-align:left; vertical-align:top; text-align:center; "><strong><0.001</strong></td> </tr> <tr> <td style=" padding:0.2cm; text-align:left; vertical-align:top; text-align:left; ">imunodepressao [SIM]</td> <td style=" padding:0.2cm; text-align:left; vertical-align:top; text-align:center; ">0.27</td> <td style=" padding:0.2cm; text-align:left; vertical-align:top; text-align:center; ">0.06 – 0.47</td> <td style=" padding:0.2cm; text-align:left; vertical-align:top; text-align:center; "><strong>0.011</strong></td> </tr> <tr> <td style=" padding:0.2cm; text-align:left; vertical-align:top; text-align:left; ">obesidade [SIM]</td> <td style=" padding:0.2cm; text-align:left; vertical-align:top; text-align:center; ">0.42</td> <td style=" padding:0.2cm; text-align:left; vertical-align:top; text-align:center; ">0.31 – 0.54</td> <td style=" padding:0.2cm; text-align:left; vertical-align:top; text-align:center; "><strong><0.001</strong></td> </tr> <tr> <td style=" padding:0.2cm; text-align:left; vertical-align:top; text-align:left; ">outros_fatores_de_risco<br>[SIM]</td> <td style=" padding:0.2cm; text-align:left; vertical-align:top; text-align:center; ">0.12</td> <td style=" padding:0.2cm; text-align:left; vertical-align:top; text-align:center; ">0.04 – 0.20</td> <td style=" padding:0.2cm; text-align:left; vertical-align:top; text-align:center; "><strong>0.005</strong></td> </tr> <tr> <td style=" padding:0.2cm; text-align:left; vertical-align:top; text-align:left; ">pneumopatia [SIM]</td> <td style=" padding:0.2cm; text-align:left; vertical-align:top; text-align:center; ">0.24</td> <td style=" padding:0.2cm; text-align:left; vertical-align:top; text-align:center; ">0.07 – 0.42</td> <td style=" padding:0.2cm; text-align:left; vertical-align:top; text-align:center; "><strong>0.007</strong></td> </tr> <tr> <td style=" padding:0.2cm; text-align:left; vertical-align:top; text-align:left; ">puerpera [SIM]</td> <td style=" padding:0.2cm; text-align:left; vertical-align:top; text-align:center; ">-0.17</td> <td style=" padding:0.2cm; text-align:left; vertical-align:top; text-align:center; ">-1.00 – 0.58</td> <td style=" padding:0.2cm; text-align:left; vertical-align:top; text-align:center; ">0.663</td> </tr> <tr> <td style=" padding:0.2cm; text-align:left; vertical-align:top; text-align:left; ">sindrome_de_down [SIM]</td> <td style=" padding:0.2cm; text-align:left; vertical-align:top; text-align:center; ">0.68</td> <td style=" padding:0.2cm; text-align:left; vertical-align:top; text-align:center; ">0.11 – 1.22</td> <td style=" padding:0.2cm; text-align:left; vertical-align:top; text-align:center; "><strong>0.016</strong></td> </tr> <tr> <td style=" padding:0.2cm; text-align:left; vertical-align:top; text-align:left; padding-top:0.1cm; padding-bottom:0.1cm; border-top:1px solid;">Observations</td> <td style=" padding:0.2cm; text-align:left; vertical-align:top; padding-top:0.1cm; padding-bottom:0.1cm; text-align:left; border-top:1px solid;" colspan="3">12305</td> </tr> <tr> <td style=" padding:0.2cm; text-align:left; vertical-align:top; text-align:left; padding-top:0.1cm; padding-bottom:0.1cm;">R<sup>2</sup> Tjur</td> <td style=" padding:0.2cm; text-align:left; vertical-align:top; padding-top:0.1cm; padding-bottom:0.1cm; text-align:left;" colspan="3">0.088</td> </tr> </table> --- class: center Acesse nosso dashboard! https://predict-icmc.shinyapps.io/covid-19/ <style type="text/css"> .bg_karl { position: relative; z-index: 1; } .bg_karl::before { content: ""; background-image: url('https://github.com/predict-icmc/covid19/raw/master/shiny/site_final/covid-19/www/logo-predict.jpg'); background-size: cover; position: absolute; top: 0px; right: 0px; bottom: 0px; left: 0px; opacity: 0.2; z-index: -1; } </style>